Rede IMS
Serão abordados temas relevantes do básico ao avançado para o entendimento da rede IMS e seus componentes.
Nessa seção serão apresentados alguns fluxos de sinalização VoLTE onde será possível identificar vários conceitos que foram apresentados em seções anteriores. Registro IMS O fluxo de registro é dividido em…
O Diameter é um protocolo originalmente projetado para fins de Authentication, Authorization e Accounting (AAA). Ele é uma evolução do seu antecessor, o protocolo RADIUS, e foi desenvolvido para superar…
Nessa seção apresentarei o protocolo SIP que é fundamental para análise da troca de sinalização na rede IMS. O objetivo não é apresentar um curso completo e sim fazer uma abordagem…
3d render of an internet security badge
Nessa seção serão apresentados importantes conceitos do IMS como: chaves públicas (IMPU), chaves privadas (IMPI), iFC (Initial Filter Criteria e Charging (Offline Charging e Online Charging). IMPI - IP Multimedia…
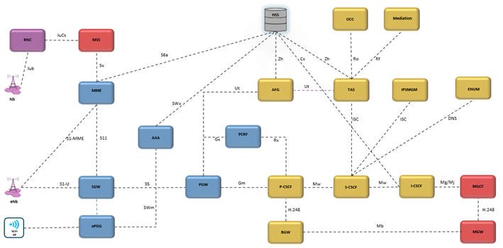
As interfaces da rede IMS são fundamentais para a comunicação entre os diversos elementos que compõem essa arquitetura. Duas das principais interfaces utilizadas são baseadas nos protocolos SIP (Session Initiation…
Nessa seção será apresentada de forma objetiva funções de entidades da rede IMS e da rede de 4G necessárias para o entendimento de alguns cenários como registro e estabelecimento de…
O serviço de emergência na telefonia móvel é de fundamental importância, pois assegura que qualquer pessoa possa solicitar ajuda imediata em situações críticas, independentemente de sua localização ou das condições…
Motivação do autor Com a experiência de ter implementado uma das primeiras redes IMS para rede móvel do Brasil em 2016 e após fazer vários cursos de diferentes fornecedores decidi…