No momento, você está visualizando IMS (IP Multimedia Subsystem) – Início

IMS (IP Multimedia Subsystem) – Início

Motivação do autor

Com a experiência de ter implementado uma das primeiras redes IMS para rede móvel do Brasil em 2016 e após fazer vários cursos de diferentes fornecedores decidi preparar essa série de documentos para apresentar a arquitetura IMS e seus principais componentes com informações objetivas para fornecer um sólido conhecimento.

A motivação foi perceber que os formatos apresentados e os materiais disponíveis, inclusive na internet, na maioria das vezes apresentam diversas informações fora da ordem que entendo ser a mais fácil para o entendimento do funcionamento da rede IMS, mas sobretudo o objetivo é poder colaborar com o aprendizado de uma nova rede que em breve será responsável por todo o tráfego de voz das principais operadoras espalhadas pelo mundo.

Um pouco de história

No passado o tráfego de voz e dados era transportado pela mesma rede 2G/3G, porém com aumento da demanda por tráfego de dados o core de dados evoluiu para a rede 4G/LTE. Nessa primeira fase a rede 4G não transportava voz e para solucionar esse problema foi desenvolvido o CSFB (Circuit Switch fall back) onde o usuário registrado no 4G ao receber ou fazer uma chamada “caia” para a rede 2G/3G ou rede de circuito.

O CS Fallback solucionou o problema de falta de voz no 4G, contudo trouxe problemas como aumento de sinalização na rede da operadora, por fazer os assinantes intercalarem com frequência entre as redes 4G e 2G/3G. Esse comportamento consequentemente aumenta o consumo da bateria do terminal.

Outro ponto de contantes reclamações envolvendo o CS fallback é quando usuários navegando na rede 4G, por exemplo usando streaming, ao receber uma chamada “cai” para a rede 2G/3G reduzindo sua velocidade ou em alguns casos até mesmo interrompendo a reprodução do conteúdo.

 O desenvolvimento da rede IMS soluciona os problemas causados pelo CSFB, pois permite a utilização do serviço de voz sobre a rede 4G/LTE. Isso inclusive deu no nome ao VoLTE (Voice over LTE).

É importante reforçar que não há comutação por circuito na rede 4G/LTE e os serviços de telefonia (voz, vídeo e SMS) são implementados como mais um serviço de pacote. A figura a seguir mostra os EPS bearer que são túneis criados entre o terminal móvel e os PDN Gateway (PGW) para transporte pela rede 4G/LTE de serviços, como voz, vídeo, tráfego de dados, etc.

Linha do tempo da evolução do serviço de voz

1. Era Analógica (1G – anos 1980)

  • Primeiras redes móveis (AMPS nos EUA, NMT na Europa)
  • Voz transmitida por sinais analógicos
  • Qualidade limitada e pouca segurança

 2. Era Digital (2G – anos 1990)

  • Introdução do GSM, CDMA e TDMA
  • Voz digital com melhor qualidade e segurança
  • SMS como serviço adicional
  • Início da mobilidade global com roaming

3. Voz sobre pacotes (3G – anos 2000)

  • Redes UMTS e CDMA2000
  • Suporte a dados e voz simultaneamente
  • Surgimento da VoIP (Voice over IP) em redes móveis
  • Início da transição para serviços multimídia

4. Voz sobre IP nativa (4G – anos 2010)

  • LTE não possui canal de voz tradicional
  • Introdução do VoLTE (Voice over LTE) via rede IMS
  • Chamadas com alta qualidade (HD Voice)
  • Suporte a VoWiFi e chamadas de vídeo

5. Voz sobre NR (5G – anos 2020+)

  • Integração com URLLC para chamadas críticas
  • Suporte a NG-eCall e voz com baixa latência
  • Comunicação entre máquinas (M2M) com voz e dados

Porque investir no IMS

O usual é apresentarem que os motivadores para implementação de uma rede IMS, são: melhoria na qualidade da chamada com adição de novos codec, redução do call setup (tempo entre a discagem e o ring), rapidez na implementação de novos serviços através da inclusão de novos “Application Server”, redução do consumo de bateria nos terminais, evitar interrupção do serviço de dados ao usar o serviço de voz através do CS Fallback e convergência para atendimento dos serviços de voz e dados em uma mesma rede.

Esse último sem dúvida é o grande motivador. Isso porque essa convergência faz com que as operadoras possam expandir a sua capacidade de tráfego de dados uma vez que poderão reutilizar o espectro de frequência anteriormente disponibilizado para rede 2G/3G para a rede 4G e 5G. A voz se torna apenas mais um serviço oferecido pela rede de dados e a operadora passa a ter somente uma rede voltada a pacotes também conhecida como rede PS (Packet Switch).

Nesse sentido é inevitável que o profissional responsável pelo serviço de voz tenha que conhecer a rede de pacotes. Isso vale tanto para os novos profissionais que desejam entrar no mercado quanto para os profissionais que querem se manter no mercado.

Principais vantagens para o assinante

  • Aumento da qualidade de voz
  • Redução do call setup Time
  • Redução do consumo de bateria nos terminais
  • Continuidade do serviço de dados ao usar o serviço de voz

Principais vantagens para a operadora

  • Rapidez na implementação de novos serviços através da inclusão de novos “Application Server”
  • Unificação de serviços, permitindo oferecer voz, vídeo, mensagens e dados sobre uma única infraestrutura IP
  • Reutilização do espectro de frequência

Tendencia a desligamento das redes 2G e 3G pelo mundo

O gráfico abaixo de entre 2019 e 2023 mostra uma corrida por parte das operadoras de diversos países para enceramento das redes 2G e 3G.

Tendencia a desligamento das redes 2G e 3G no Brasil

Apesar do Brasil estar atrasado no desligamento das redes 2G e 3G as matérias extraídas de diversos portais mostram que essa também é uma tendencia no Brasil.

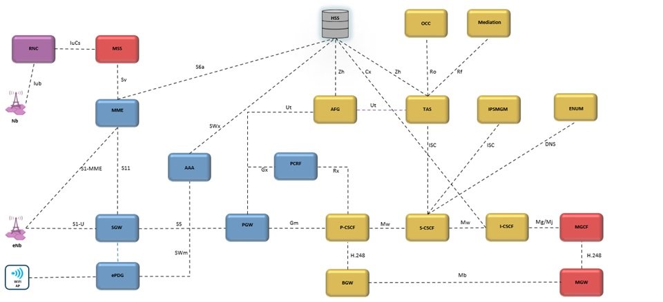
Arquitetura IMS e EPS

O foco desse documento é a rede IMS, porém é necessário apresentar a integração com os demais elementos de rede, por isso abaixo apresento a topologia básica IMS integrada com os elementos da rede 4G (core PS), da rede 3G (core CS) e da rede de acesso.

SRVCC (Single Radio Voice Call Continuity)

Antes de concluir a introdução do IMS é importante abordar o SRVCC que será muito útil principalmente antes que haja uma cobertura ampla de VoLTE.

SRVCC é uma tecnologia padronizada pelo 3GPP que permite a continuidade de chamadas de voz quando um dispositivo móvel migra do VoLTE para uma rede circuit-switched (como 2G ou 3G) durante uma chamada em andamento.

Vantagens do SRVCC para operadoras e usuários

  • Melhora a experiência do usuário, evitando quedas de chamadas em áreas com cobertura mista.
  • Permite a adoção plena do VoLTE, mesmo em regiões onde a cobertura LTE não é contínua.
  • Facilita a transição tecnológica, mantendo compatibilidade com redes legadas.
  • Reduz custos operacionais, ao permitir uso eficiente das redes existentes.
0 0 votos
Classificação do artigo
Inscrever-se
Notificar de
guest
0 Comentários
mais antigos
mais recentes Mais votado
Feedbacks embutidos
Ver todos os comentários